Institute of Virology, Hannover Medical School

Publications

Highlighted

Defining expansions and perturbations to the RNA polymerase III transcriptome and epitranscriptome by modified direct RNA nanopore sequencing
Defining expansions and perturbations to the RNA polymerase III transcriptome and epitranscriptome by modified direct RNA nanopore sequencing
Ruth Verstraten, Pierina Cetraro, Amy H. Fitzpatrick, Yasmine Alwie, Yannick N. Frommeyer, Elene Loliashvili, Saskia C. Stein, Susanne Häussler, Werner J. D. Ouwendijk, Daniel P. Depledge
Nature Communications  ·  06 Jan 2026  ·  doi:10.1038/s41467-025-68230-1
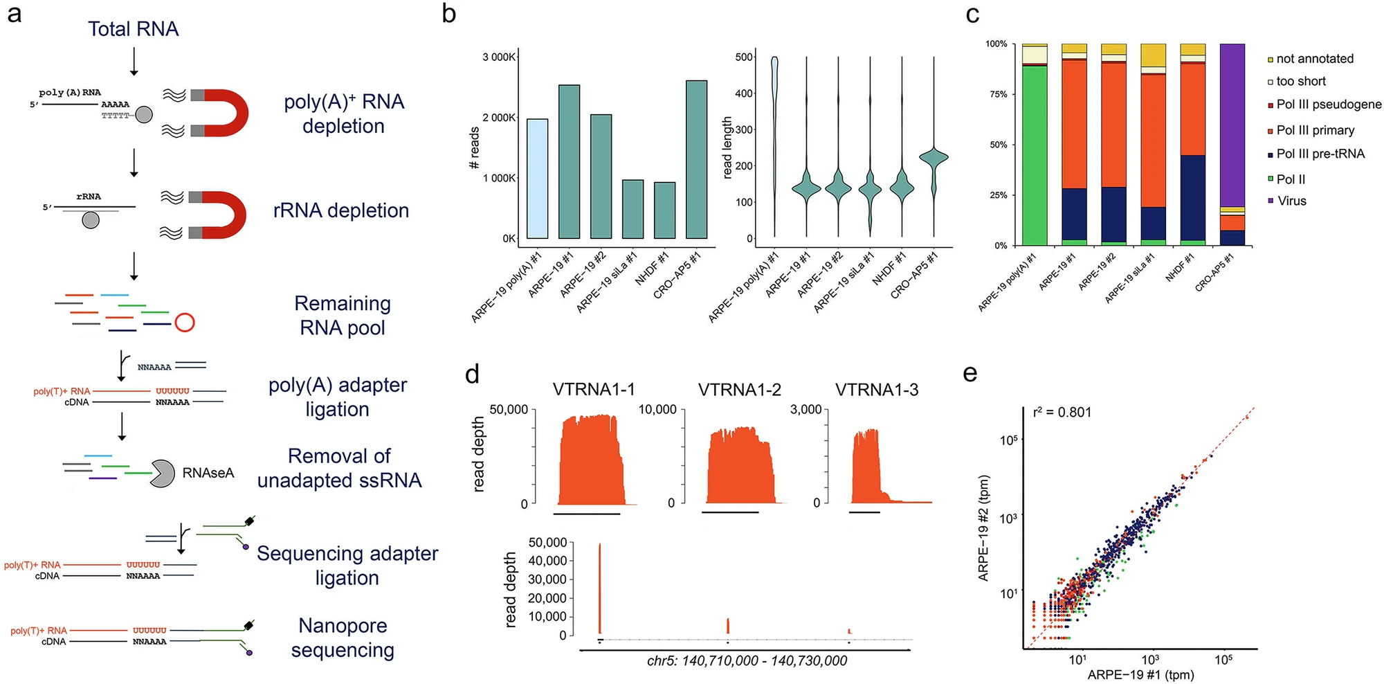
DRAP3R (Direct Read and Analysis of RNA Polymerase III derived RNAs) is a custom nanopore direct RNA sequencing method and analysis framework that enables the specific and sensitive capture of nascent Pol III-derived RNAs (and a small subset of Pol II-derived ncRNAs).
Nanopore guided annotation of transcriptome architectures
Nanopore guided annotation of transcriptome architectures
Jonathan S. Abebe, Yasmine Alwie, Erik Fuhrmann, Jonas Leins, Julia Mai, Ruth Verstraten, Sabrina Schreiner, Angus C. Wilson, Daniel P. Depledge
mSystems  ·  02 Jul 2024  ·  doi:10.1128/msystems.00505-24
NAGATA uses Nanopore direct RNA sequencing reads aligned to a genome to produce a transcriptome annotation. NAGATA functions by parsing read alignments (sorted BAM files) to identify Transcription Units (TUs) by internally converting BAM into BED12 followed by numerically sorting ‘start’ and ‘end’ positions and then grouping alignments with similar ‘start’ and ‘end’ co-ordinates. This is performed on a row-by-row basis with a new TU defined only if the alignment co-ordinates of a given row differ from the previous row by greater than user-defined threshold (20 nt for transcription start sites (TSS), 50 nt for cleavage and polyadenylation sites (CPAS)).
DRUMMER rapid detection of RNA modifications through comparative nanopore sequencing
DRUMMER—rapid detection of RNA modifications through comparative nanopore sequencing
Jonathan S Abebe, Alexander M Price, Katharina E Hayer, Ian Mohr, Matthew D Weitzman, Angus C Wilson, Daniel P Depledge
Bioinformatics  ·  15 Apr 2022  ·  doi:10.1093/bioinformatics/btac274
DRUMMER is designed to identify RNA modifications at nucleotide-level resolution on distinct transcript isoforms through the comparative analysis of basecall errors in Nanopore direct RNA sequencing (DRS) datasets.

All

2026

Defining expansions and perturbations to the RNA polymerase III transcriptome and epitranscriptome by modified direct RNA nanopore sequencing
Defining expansions and perturbations to the RNA polymerase III transcriptome and epitranscriptome by modified direct RNA nanopore sequencing
Ruth Verstraten, Pierina Cetraro, Amy H. Fitzpatrick, Yasmine Alwie, Yannick N. Frommeyer, Elene Loliashvili, Saskia C. Stein, Susanne Häussler, Werner J. D. Ouwendijk, Daniel P. Depledge
Nature Communications  ·  06 Jan 2026  ·  doi:10.1038/s41467-025-68230-1
DRAP3R (Direct Read and Analysis of RNA Polymerase III derived RNAs) is a custom nanopore direct RNA sequencing method and analysis framework that enables the specific and sensitive capture of nascent Pol III-derived RNAs (and a small subset of Pol II-derived ncRNAs).

2025

Establishing benchmarks for quantitative mapping of m sup 6 sup A by Nanopore Direct RNA Sequencing
Establishing benchmarks for quantitative mapping of m 6 A by Nanopore Direct RNA Sequencing
Denise Ohnezeit, Elene Loliashvili, Gregory Putzel, Ruth Verstraten, Jianheng Liu, Luke S. Nicholson, Alejandro Pironti, Samie R. Jaffrey, Daniel P. Depledge, Angus C. Wilson
Cold Spring Harbor Laboratory  ·  02 Nov 2025  ·  doi:10.1101/2025.11.02.686099
RNA-interactome capture identifies SRSF3 as a key protein for herpesviral gene expression
RNA-interactome capture identifies SRSF3 as a key protein for herpesviral gene expression
Carolin Vogt, Marco van Ham, Ruchira Bhowmik, Amir Argoetti, Daniel P Depledge, …, Carolina Henkel, Andrea Cuadra Granados, Yael Mandel-Gutfreund, Lothar Jänsch, Jens Bohne
PNAS Nexus  ·  31 Jul 2025  ·  doi:10.1093/pnasnexus/pgaf225
Detection of enterovirus RNA in pancreas and lymphoid tissues of organ donors with type 1 diabetes
Detection of enterovirus RNA in pancreas and lymphoid tissues of organ donors with type 1 diabetes
Jutta E. Laiho, Sami Oikarinen, Sofia Morfopoulou, Maarit Oikarinen, Ashlie Renner, …, Vincent Plagnol, Alberto Pugliese, Antonio Toniolo, Richard E. Lloyd, Heikki Hyöty
Diabetologia  ·  17 Mar 2025  ·  doi:10.1007/s00125-025-06359-w
Defining expansions and perturbations to the RNA polymerase III transcriptome and epitranscriptome by modified direct RNA nanopore sequencing
Defining expansions and perturbations to the RNA polymerase III transcriptome and epitranscriptome by modified direct RNA nanopore sequencing
Ruth Verstraten, Pierina Cetraro, Amy H. Fitzpatrick, Yasmine Alwie, Yannick Noah Frommeyer, Elene Loliashvili, Saskia C. Stein, Susanne Häussler, Werner J.D. Ouwendijk, Daniel P. Depledge
Cold Spring Harbor Laboratory  ·  12 Mar 2025  ·  doi:10.1101/2025.03.07.641986
Sequence analysis of the hepatitis D virus across genotypes reveals highly conserved regions amidst evidence of recombination
Sequence analysis of the hepatitis D virus across genotypes reveals highly conserved regions amidst evidence of recombination
Shruti Chowdhury, Carina Jacobsen, Daniel P Depledge, Heiner Wedemeyer, Lisa Sandmann, Helenie Kefalakes
Virus Evolution  ·  01 Jan 2025  ·  doi:10.1093/ve/veaf012

2024

Nanopore guided annotation of transcriptome architectures
Nanopore guided annotation of transcriptome architectures
Jonathan S. Abebe, Yasmine Alwie, Erik Fuhrmann, Jonas Leins, Julia Mai, Ruth Verstraten, Sabrina Schreiner, Angus C. Wilson, Daniel P. Depledge
mSystems  ·  02 Jul 2024  ·  doi:10.1128/msystems.00505-24
NAGATA uses Nanopore direct RNA sequencing reads aligned to a genome to produce a transcriptome annotation. NAGATA functions by parsing read alignments (sorted BAM files) to identify Transcription Units (TUs) by internally converting BAM into BED12 followed by numerically sorting ‘start’ and ‘end’ positions and then grouping alignments with similar ‘start’ and ‘end’ co-ordinates. This is performed on a row-by-row basis with a new TU defined only if the alignment co-ordinates of a given row differ from the previous row by greater than user-defined threshold (20 nt for transcription start sites (TSS), 50 nt for cleavage and polyadenylation sites (CPAS)).
Reply to Wang et al., Ample evidence for the presence of HSV-1 LAT in non-neuronal ganglionic cells of mice and humans
Reply to Wang et al., “Ample evidence for the presence of HSV-1 LAT in non-neuronal ganglionic cells of mice and humans”
Werner J. D. Ouwendijk, Pavitra Roychoudhury, Anthony L. Cunningham, Keith R. Jerome, David M. Koelle, Paul R. Kinchington, Ian Mohr, Angus C. Wilson, Georges M. G. M. Verjans, Daniel P. Depledge
Journal of Virology  ·  13 Jun 2024  ·  doi:10.1128/jvi.00520-24
Reanalysis of single-cell RNA sequencing data does not support herpes simplex virus 1 latency in non-neuronal ganglionic cells in mice
Reanalysis of single-cell RNA sequencing data does not support herpes simplex virus 1 latency in non-neuronal ganglionic cells in mice
Werner J. D. Ouwendijk, Pavitra Roychoudhury, Anthony L. Cunningham, Keith R. Jerome, David M. Koelle, Paul R. Kinchington, Ian Mohr, Angus C. Wilson, Georges G. M. G. M. Verjans, Daniel P. Depledge
Journal of Virology  ·  16 Apr 2024  ·  doi:10.1128/jvi.01858-23
Histone H2A variant H2A.B is enriched in transcriptionally active and replicating HSV-1 lytic chromatin
Histone H2A variant H2A.B is enriched in transcriptionally active and replicating HSV-1 lytic chromatin
Esteban Flores Cortes, Sarah M. Saddoris, Arryn K. Owens, Rebecca Gibeault, Daniel P. Depledge, Luis M. Schang
Journal of Virology  ·  16 Apr 2024  ·  doi:10.1128/jvi.02015-23
Nanopore Guided Annotation of Transcriptome Architectures
Nanopore Guided Annotation of Transcriptome Architectures
Jonathan S. Abebe, Yasmine Alwie, Erik Fuhrmann, Jonas Leins, Julia Mai, Ruth Verstraten, Sabrina Schreiner, Angus C. Wilson, Daniel P. Depledge
Cold Spring Harbor Laboratory  ·  03 Apr 2024  ·  doi:10.1101/2024.04.02.587744
tRNA epitranscriptome determines pathogenicity of the opportunistic pathogen i Pseudomonas aeruginosa i
tRNA epitranscriptome determines pathogenicity of the opportunistic pathogen Pseudomonas aeruginosa
Jonas Krueger, Matthias Preusse, Nicolas Oswaldo Gomez, Yannick Noah Frommeyer, Sebastian Doberenz, …, Volkhard Kaever, Andreas Pich, Cynthia M. Sharma, Zoya Ignatova, Susanne Häussler
Proceedings of the National Academy of Sciences  ·  07 Mar 2024  ·  doi:10.1073/pnas.2312874121

2023

Histone H2A variant H2A.B is enriched in transcriptionally active HSV-1 lytic chromatin
Histone H2A variant H2A.B is enriched in transcriptionally active HSV-1 lytic chromatin
Esteban Flores, Sarah M. Saddoris, Arryn K Owens, Rebecca Gibeault, Daniel P. Depledge, Luis M. Schang
Cold Spring Harbor Laboratory  ·  22 Dec 2023  ·  doi:10.1101/2023.12.22.573075
scp CCR4 NOT scp differentially controls host versus virus poly a tail length and regulates scp HCMV scp infection
CCR4‐NOT differentially controls host versus virus poly(a)‐tail length and regulates HCMV infection
Hannah M Burgess, Rebecca Grande, Sofia Riccio, Ikshitaa Dinesh, Gerlof Sebastiaan Winkler, Daniel P Depledge, Ian Mohr
EMBO reports  ·  17 Oct 2023  ·  doi:10.15252/embr.202256327
Reanalysis of single-cell RNA sequencing data does not support herpes simplex virus 1 latency in non-neuronal ganglionic cells in mice
Reanalysis of single-cell RNA sequencing data does not support herpes simplex virus 1 latency in non-neuronal ganglionic cells in mice
Werner J.D. Ouwendijk, Pavitra Roychoudhury, Anthony L. Cunningham, Keith R. Jerome, David M. Koelle, Paul R. Kinchington, Ian Mohr, Angus C. Wilson, Georges M.G.M. Verjans, Daniel P. Depledge
Cold Spring Harbor Laboratory  ·  18 Jul 2023  ·  doi:10.1101/2023.07.17.549345

2022

A Variant Allele in Varicella-Zoster Virus Glycoprotein B Selected during Production of the Varicella Vaccine Contributes to Its Attenuation
A Variant Allele in Varicella-Zoster Virus Glycoprotein B Selected during Production of the Varicella Vaccine Contributes to Its Attenuation
Tomohiko Sadaoka, Daniel P. Depledge, Labchan Rajbhandari, Judith Breuer, Arun Venkatesan, Jeffrey I. Cohen
mBio  ·  30 Aug 2022  ·  doi:10.1128/mbio.01864-22
Nanopore-Based Detection of Viral RNA Modifications
Nanopore-Based Detection of Viral RNA Modifications
Jonathan S. Abebe, Ruth Verstraten, Daniel P. Depledge
mBio  ·  28 Jun 2022  ·  doi:10.1128/mbio.03702-21
DLK-Dependent Biphasic Reactivation of Herpes Simplex Virus Latency Established in the Absence of Antivirals
DLK-Dependent Biphasic Reactivation of Herpes Simplex Virus Latency Established in the Absence of Antivirals
Sara Dochnal, Husain Y. Merchant, Austin R. Schinlever, Aleksandra Babnis, Daniel P. Depledge, Angus C. Wilson, Anna R. Cliffe
Journal of Virology  ·  22 Jun 2022  ·  doi:10.1128/jvi.00508-22
An eIF3d-dependent switch regulates HCMV replication by remodeling the infected cell translation landscape to mimic chronic ER stress
An eIF3d-dependent switch regulates HCMV replication by remodeling the infected cell translation landscape to mimic chronic ER stress
Letitia Thompson, Daniel P. Depledge, Hannah M. Burgess, Ian Mohr
Cell Reports  ·  01 May 2022  ·  doi:10.1016/j.celrep.2022.110767
DRUMMER rapid detection of RNA modifications through comparative nanopore sequencing
DRUMMER—rapid detection of RNA modifications through comparative nanopore sequencing
Jonathan S Abebe, Alexander M Price, Katharina E Hayer, Ian Mohr, Matthew D Weitzman, Angus C Wilson, Daniel P Depledge
Bioinformatics  ·  15 Apr 2022  ·  doi:10.1093/bioinformatics/btac274
DRUMMER is designed to identify RNA modifications at nucleotide-level resolution on distinct transcript isoforms through the comparative analysis of basecall errors in Nanopore direct RNA sequencing (DRS) datasets.

2021

Single cell transcriptomics identifies Gadd45b as a regulator of herpesvirus reactivating neurons
Single‐cell transcriptomics identifies Gadd45b as a regulator of herpesvirus‐reactivating neurons
Hui‐Lan Hu, Kalanghad P Srinivas, Shuoshuo Wang, Moses V Chao, Timothee Lionnet, Ian Mohr, Angus C Wilson, Daniel P Depledge, Tony T Huang
EMBO reports  ·  29 Nov 2021  ·  doi:10.15252/embr.202153543
The architecture of the simian varicella virus transcriptome
The architecture of the simian varicella virus transcriptome
Shirley E. Braspenning, Georges M. G. M. Verjans, Tamana Mehraban, Ilhem Messaoudi, Daniel P. Depledge, Werner J. D. Ouwendijk
PLOS Pathogens  ·  22 Nov 2021  ·  doi:10.1371/journal.ppat.1010084
Mutagenesis of the Varicella-Zoster Virus Genome Demonstrates That VLT and VLT-ORF63 Proteins Are Dispensable for Lytic Infection
Mutagenesis of the Varicella-Zoster Virus Genome Demonstrates That VLT and VLT-ORF63 Proteins Are Dispensable for Lytic Infection
Shirley E. Braspenning, Robert Jan Lebbink, Daniel P. Depledge, Claudia M. E. Schapendonk, Laura A. Anderson, Georges M. G. M. Verjans, Tomohiko Sadaoka, Werner J. D. Ouwendijk
Viruses  ·  16 Nov 2021  ·  doi:10.3390/v13112289
Widespread remodeling of the m sup 6 sup A RNA-modification landscape by a viral regulator of RNA processing and export
Widespread remodeling of the m 6 A RNA-modification landscape by a viral regulator of RNA processing and export
Kalanghad Puthankalam Srinivas, Daniel P. Depledge, Jonathan S. Abebe, Stephen A. Rice, Ian Mohr, Angus C. Wilson
Proceedings of the National Academy of Sciences  ·  19 Jul 2021  ·  doi:10.1073/pnas.2104805118
Targeting the m sup 6 sup A RNA modification pathway blocks SARS-CoV-2 and HCoV-OC43 replication
Targeting the m6A RNA modification pathway blocks SARS-CoV-2 and HCoV-OC43 replication
Hannah M. Burgess, Daniel P. Depledge, Letitia Thompson, Kalanghad Puthankalam Srinivas, Rebecca C. Grande, …, Mark R. Albertella, Tony Kouzarides, Kenneth A. Stapleford, Angus C. Wilson, Ian Mohr
Genes & Development  ·  24 Jun 2021  ·  doi:10.1101/gad.348320.121
Enteric viruses evoke broad host immune responses resembling those elicited by the bacterial microbiome.
Enteric viruses evoke broad host immune responses resembling those elicited by the bacterial microbiome.
Simone Dallari, Thomas Heaney, Adriana Rosas-Villegas, Jessica A Neil, Serre-Yu Wong, …, Kelly Urbanek, Christin Herrmann, Daniel P Depledge, Terence S Dermody, Ken Cadwell
Cell host & microbe  ·  23 Apr 2021  ·  pmid:33894129

2020

Varicella-zoster virus VLT-ORF63 fusion transcript induces broad viral gene expression during reactivation from neuronal latency.
Varicella-zoster virus VLT-ORF63 fusion transcript induces broad viral gene expression during reactivation from neuronal latency.
Werner J D Ouwendijk, Daniel P Depledge, Labchan Rajbhandari, Tihana Lenac Rovis, Stipan Jonjic, Judith Breuer, Arun Venkatesan, Georges M G M Verjans, Tomohiko Sadaoka
Nature communications  ·  10 Dec 2020  ·  pmid:33303747
The influence of human genetic variation on Epstein-Barr virus sequence diversity
The influence of human genetic variation on Epstein-Barr virus sequence diversity
Sina Rüeger, Christian Hammer, Alexis Loetscher, Paul J McLaren, Dylan Lawless, …, Daniel P. Depledge, Sofia Morfopoulou, Judith Breuer, Evgeny Zdobnov, Jacques Fellay
Cold Spring Harbor Laboratory  ·  04 Dec 2020  ·  doi:10.1101/2020.12.02.20242370
Direct RNA sequencing reveals m6A modifications on adenovirus RNA are necessary for efficient splicing
Direct RNA sequencing reveals m6A modifications on adenovirus RNA are necessary for efficient splicing
Alexander M. Price, Katharina E. Hayer, Alexa B. R. McIntyre, Nandan S. Gokhale, Jonathan S. Abebe, …, Christopher E. Mason, Stacy M. Horner, Angus C. Wilson, Daniel P. Depledge, Matthew D. Weitzman
Nature Communications  ·  26 Nov 2020  ·  doi:10.1038/s41467-020-19787-6
Decoding the Architecture of the Varicella-Zoster Virus Transcriptome
Decoding the Architecture of the Varicella-Zoster Virus Transcriptome
Shirley E. Braspenning, Tomohiko Sadaoka, Judith Breuer, Georges M. G. M. Verjans, Werner J. D. Ouwendijk, Daniel P. Depledge
mBio  ·  27 Oct 2020  ·  doi:10.1128/mBio.01568-20
Expression of varicella-zoster virus VLT-ORF63 fusion transcript induces broad viral gene expression during reactivation from neuronal latency
Expression of varicella-zoster virus VLT-ORF63 fusion transcript induces broad viral gene expression during reactivation from neuronal latency
Werner J. D. Ouwendijk, Daniel P. Depledge, Labchan Rajbhandari, Tihana Lenac Rovis, Stipan Jonjic, Judith Breuer, Arun Venkatesan, Georges M. G. M. Verjans, Tomohiko Sadaoka
Cold Spring Harbor Laboratory  ·  11 Sep 2020  ·  doi:10.1101/2020.09.11.294280
Analysis of the reiteration regions R1 to R5 of varicella-zoster virus
Analysis of the reiteration regions (R1 to R5) of varicella-zoster virus
Nancy J. Jensen, Daniel P. Depledge, Terry Fei Fan Ng, Jessica Leung, Mark Quinlivan, …, Hung-Fu Tseng, Philip LaRussa, Steven J. Jacobsen, Judith Breuer, D. Scott Schmid
Virology  ·  01 Jul 2020  ·  doi:10.1016/j.virol.2020.03.008
Using Direct RNA Nanopore Sequencing to Deconvolute Viral Transcriptomes.
Using Direct RNA Nanopore Sequencing to Deconvolute Viral Transcriptomes.
Daniel P Depledge, Angus C Wilson
Current protocols in microbiology  ·  01 Jun 2020  ·  pmid:32255550
Decoding the architecture of the varicella-zoster virus transcriptome
Decoding the architecture of the varicella-zoster virus transcriptome
Shirley E. Braspenning, Tomohiko Sadaoka, Judith Breuer, Georges M.G.M Verjans, Werner J.D. Ouwendijk, Daniel P. Depledge
Cold Spring Harbor Laboratory  ·  25 May 2020  ·  doi:10.1101/2020.05.25.110965
Kallikrein-Mediated Cytokeratin 10 Degradation Is Required for Varicella Zoster Virus Propagation in Skin
Kallikrein-Mediated Cytokeratin 10 Degradation Is Required for Varicella Zoster Virus Propagation in Skin
Cristina Tommasi, Clare Rogerson, Daniel P. Depledge, Meleri Jones, Aishath S. Naeem, …, Dan Frampton, Helena J. Tutill, Benjamin Way, Judith Breuer, Ryan F.L. O’Shaughnessy
Journal of Investigative Dermatology  ·  01 Apr 2020  ·  doi:10.1016/j.jid.2019.08.448
Evasion of a Human Cytomegalovirus Entry Inhibitor with Potent Cysteine Reactivity Is Concomitant with the Utilization of a Heparan Sulfate Proteoglycan-Independent Route of Entry.
Evasion of a Human Cytomegalovirus Entry Inhibitor with Potent Cysteine Reactivity Is Concomitant with the Utilization of a Heparan Sulfate Proteoglycan-Independent Route of Entry.
M J Murray, N I Bonilla-Medrano, Q L Lee, S J Oxenford, R Angell, D P Depledge, M B Reeves
Journal of virology  ·  17 Mar 2020  ·  pmid:31941787
Whole genome sequencing of Herpes Simplex Virus 1 directly from human cerebrospinal fluid reveals selective constraints in neurotropic viruses
Whole genome sequencing of Herpes Simplex Virus 1 directly from human cerebrospinal fluid reveals selective constraints in neurotropic viruses
Florent Lassalle, Mathew A Beale, Tehmina Bharucha, Charlotte A Williams, Rachel J Williams, Juliana Cudini, Richard Goldstein, Tanzina Haque, Daniel P Depledge, Judith Breuer
Virus Evolution  ·  01 Jan 2020  ·  doi:10.1093/ve/veaa012

2019

Novel splicing and open reading frames revealed by long-read direct RNA sequencing of adenovirus transcripts
Novel splicing and open reading frames revealed by long-read direct RNA sequencing of adenovirus transcripts
Alexander M. Price, Katharina E. Hayer, Daniel P. Depledge, Angus C. Wilson, Matthew D. Weitzman
Cold Spring Harbor Laboratory  ·  13 Dec 2019  ·  doi:10.1101/2019.12.13.876037
Whole genome sequencing of Herpes Simplex Virus 1 directly from human cerebrospinal fluid reveals selective constraints in neurotropic viruses
Whole genome sequencing of Herpes Simplex Virus 1 directly from human cerebrospinal fluid reveals selective constraints in neurotropic viruses
Florent Lassalle, Mathew A Beale, Tehmina Bharucha, Charlotte A Williams, Rachel J Williams, Juliana Cudini, Richard Goldstein, Tanzina Haque, Daniel P Depledge, Judith Breuer
Cold Spring Harbor Laboratory  ·  06 Dec 2019  ·  doi:10.1101/866350
Direct RNA sequencing reveals m sup 6 sup A modifications on adenovirus RNA are necessary for efficient splicing
Direct RNA sequencing reveals m6A modifications on adenovirus RNA are necessary for efficient splicing
Alexander M. Price, Katharina E. Hayer, Alexa B.R. McIntyre, Nandan S. Gokhale, Jonathan S. Abebe, …, Christopher E. Mason, Stacy M. Horner, Angus C. Wilson, Daniel P. Depledge, Matthew D. Weitzman
Cold Spring Harbor Laboratory  ·  05 Dec 2019  ·  doi:10.1101/865485
Genetic and phenotypic intrastrain variation in herpes simplex virus type 1 Glasgow strain 17 syn -derived viruses
Genetic and phenotypic intrastrain variation in herpes simplex virus type 1 Glasgow strain 17 syn+-derived viruses
Juliet Jones, Daniel Pearce Depledge, Judith Breuer, Katja Ebert-Keel, Gillian Elliott
Journal of General Virology  ·  01 Dec 2019  ·  doi:10.1099/jgv.0.001343
Chromatin dynamics and the transcriptional competence of HSV-1 genomes during lytic infections
Chromatin dynamics and the transcriptional competence of HSV-1 genomes during lytic infections
MiYao Hu, Daniel P. Depledge, Esteban Flores Cortes, Judith Breuer, Luis M. Schang
PLOS Pathogens  ·  14 Nov 2019  ·  doi:10.1371/journal.ppat.1008076
Coevolution of Sites under Immune Selection Shapes Epstein-Barr Virus Population Structure.
Coevolution of Sites under Immune Selection Shapes Epstein-Barr Virus Population Structure.
Fanny Wegner, Florent Lassalle, Daniel P Depledge, François Balloux, Judith Breuer
Molecular biology and evolution  ·  01 Nov 2019  ·  pmid:31273385
Recurrent herpes zoster in the Shingles Prevention Study: Are second episodes caused by the same varicella-zoster virus strain
Recurrent herpes zoster in the Shingles Prevention Study: Are second episodes caused by the same varicella-zoster virus strain?
Ruth Harbecke, Nancy J Jensen, Daniel P Depledge, Gary R Johnson, Mark E Ashbaugh, D Scott Schmid, Judith Breuer, Myron J Levin, Michael N Oxman
Vaccine  ·  01 Nov 2019  ·  pmid:31679866
Human cytomegalovirus haplotype reconstruction reveals high diversity due to superinfection and evidence of within-host recombination.
Human cytomegalovirus haplotype reconstruction reveals high diversity due to superinfection and evidence of within-host recombination.
Juliana Cudini, Sunando Roy, Charlotte J Houldcroft, Josephine M Bryant, Daniel P Depledge, …, Rachel Williams, Austen J J Worth, Asif U Tamuri, Richard A Goldstein, Judith Breuer
Proceedings of the National Academy of Sciences of the United States of America  ·  28 Feb 2019  ·  pmid:30819890
Direct RNA sequencing on nanopore arrays redefines the transcriptional complexity of a viral pathogen
Direct RNA sequencing on nanopore arrays redefines the transcriptional complexity of a viral pathogen
Daniel P. Depledge, Kalanghad Puthankalam Srinivas, Tomohiko Sadaoka, Devin Bready, Yasuko Mori, Dimitris G. Placantonakis, Ian Mohr, Angus C. Wilson
Nature Communications  ·  14 Feb 2019  ·  doi:10.1038/s41467-019-08734-9
Going the Distance: Optimizing RNA-Seq Strategies for Transcriptomic Analysis of Complex Viral Genomes
Going the Distance: Optimizing RNA-Seq Strategies for Transcriptomic Analysis of Complex Viral Genomes
Daniel P. Depledge, Ian Mohr, Angus C. Wilson
Journal of Virology  ·  01 Jan 2019  ·  doi:10.1128/JVI.01342-18

2018

Nuclear-cytoplasmic compartmentalization of the herpes simplex virus 1 infected cell transcriptome is co-ordinated by the viral endoribonuclease vhs and cofactors to facilitate the translation of late proteins
Nuclear-cytoplasmic compartmentalization of the herpes simplex virus 1 infected cell transcriptome is co-ordinated by the viral endoribonuclease vhs and cofactors to facilitate the translation of late proteins
Kathleen Pheasant, Carla Sofia Möller-Levet, Juliet Jones, Daniel Depledge, Judith Breuer, Gillian Elliott
PLOS Pathogens  ·  26 Nov 2018  ·  doi:10.1371/journal.ppat.1007331
RNA m
RNA m
Rosa M Rubio, Daniel P Depledge, Christopher Bianco, Letitia Thompson, Ian Mohr
Genes & development  ·  21 Nov 2018  ·  pmid:30463905
2018 Colorado Alphaherpesvirus Latency Society Symposium.
2018 Colorado Alphaherpesvirus Latency Society Symposium.
Nicholas L Baird, Daniel P Depledge, Randall J Cohrs
Journal of neurovirology  ·  09 Nov 2018  ·  pmid:30414047
High Viral Diversity and Mixed Infections in Cerebral Spinal Fluid From Cases of Varicella Zoster Virus Encephalitis.
High Viral Diversity and Mixed Infections in Cerebral Spinal Fluid From Cases of Varicella Zoster Virus Encephalitis.
Daniel P Depledge, Juliana Cudini, Samit Kundu, Claire Atkinson, Julianne R Brown, …, Tomas Bergstrom, Peter Norberg, Richard Goldstein, Tom Solomon, Judith Breuer
The Journal of infectious diseases  ·  05 Oct 2018  ·  pmid:29986093
Nuclear-cytoplasmic compartmentalization of the herpes simplex virus 1 infected cell transcriptome is co-ordinated by the viral endoribonuclease vhs and cofactors to facilitate the translation of late proteins
Nuclear-cytoplasmic compartmentalization of the herpes simplex virus 1 infected cell transcriptome is co-ordinated by the viral endoribonuclease vhs and cofactors to facilitate the translation of late proteins
Kathleen Pheasant, Carla Moller-Levet, Juliet Jones, Daniel Depledge, Judith Breuer, Gillian Elliott
openRxiv  ·  12 Sep 2018  ·  doi:10.1101/415497
Use of Whole-Genome Sequencing of Adenovirus in Immunocompromised Pediatric Patients to Identify Nosocomial Transmission and Mixed-Genotype Infection.
Use of Whole-Genome Sequencing of Adenovirus in Immunocompromised Pediatric Patients to Identify Nosocomial Transmission and Mixed-Genotype Infection.
Charlotte J Houldcroft, Sunando Roy, Sofia Morfopoulou, Ben K Margetts, Daniel P Depledge, …, Elaine Cloutman-Green, Kanchan Rao, Joseph F Standing, John C Hartley, Judith Breuer
The Journal of infectious diseases  ·  08 Sep 2018  ·  pmid:29917114
Native RNA sequencing on nanopore arrays redefines the transcriptional complexity of a viral pathogen
Native RNA sequencing on nanopore arrays redefines the transcriptional complexity of a viral pathogen
Daniel P. Depledge, Kalanghad Puthankalam Srinivas, Tomohiko Sadaoka, Devin Bready, Yasuko Mori, Dimitris G. Placantonakis, Ian Mohr, Angus C Wilson
openRxiv  ·  20 Jul 2018  ·  doi:10.1101/373522
Molecular Aspects of Varicella-Zoster Virus Latency.
Molecular Aspects of Varicella-Zoster Virus Latency.
Daniel P Depledge, Tomohiko Sadaoka, Werner J D Ouwendijk
Viruses  ·  28 Jun 2018  ·  pmid:29958408
A spliced latency-associated VZV transcript maps antisense to the viral transactivator gene 61
A spliced latency-associated VZV transcript maps antisense to the viral transactivator gene 61
Daniel P. Depledge, Werner J. D. Ouwendijk, Tomohiko Sadaoka, Shirley E. Braspenning, Yasuko Mori, Randall J. Cohrs, Georges M. G. M. Verjans, Judith Breuer
Nature Communications  ·  21 Mar 2018  ·  doi:10.1038/s41467-018-03569-2
Comparative genomic, transcriptomic, and proteomic reannotation of human herpesvirus 6.
Comparative genomic, transcriptomic, and proteomic reannotation of human herpesvirus 6.
Alexander L Greninger, Giselle M Knudsen, Pavitra Roychoudhury, Derek J Hanson, Ruth Hall Sedlak, …, Soren Gantt, Tetsushi Yoshikawa, Mary Caserta, Joshua A Hill, Keith R Jerome
BMC genomics  ·  20 Mar 2018  ·  pmid:29554870

2017

Acute Retinal Necrosis Caused by the Zoster Vaccine Virus.
Acute Retinal Necrosis Caused by the Zoster Vaccine Virus.
Gregory Heath, Daniel P Depledge, Julianne R Brown, Anthony D Hale, Helena Tutil, Rachel Williams, Judith Breuer
Clinical infectious diseases : an official publication of the Infectious Diseases Society of America  ·  29 Nov 2017  ·  pmid:29020238
A unique spliced varicella-zoster virus latency transcript represses expression of the viral transactivator gene 61
A unique spliced varicella-zoster virus latency transcript represses expression of the viral transactivator gene 61
Daniel P. Depledge, Werner J. D. Ouwendijk, Tomohiko Sadaoka, Shirley E. Braspenning, Yasuko Mori, Randall J. Cohrs, Georges M. G. M. Verjans, Judith Breuer
openRxiv  ·  10 Aug 2017  ·  doi:10.1101/174797

2016

Deep Sequencing of Distinct Preparations of the Live Attenuated Varicella-Zoster Virus Vaccine Reveals a Conserved Core of Attenuating Single-Nucleotide Polymorphisms.
Deep Sequencing of Distinct Preparations of the Live Attenuated Varicella-Zoster Virus Vaccine Reveals a Conserved Core of Attenuating Single-Nucleotide Polymorphisms.
Daniel P Depledge, Koichi Yamanishi, Yasuyuki Gomi, Anne A Gershon, Judith Breuer
Journal of virology  ·  12 Sep 2016  ·  pmid:27440875
Detection of Low Frequency Multi-Drug Resistance and Novel Putative Maribavir Resistance in Immunocompromised Pediatric Patients with Cytomegalovirus.
Detection of Low Frequency Multi-Drug Resistance and Novel Putative Maribavir Resistance in Immunocompromised Pediatric Patients with Cytomegalovirus.
Charlotte J Houldcroft, Josephine M Bryant, Daniel P Depledge, Ben K Margetts, Jacob Simmonds, …, Austen J J Worth, Stephen D Marks, Paul Veys, Elizabeth Whittaker, Judith Breuer
Frontiers in microbiology  ·  09 Sep 2016  ·  pmid:27667983
Viral Genome Sequencing Proves Nosocomial Transmission of Fatal Varicella.
Viral Genome Sequencing Proves Nosocomial Transmission of Fatal Varicella.
Daniel P Depledge, Julianne Brown, Jasna Macanovic, Gill Underhill, Judith Breuer
The Journal of infectious diseases  ·  28 Aug 2016  ·  pmid:27571904
Islands of linkage in an ocean of pervasive recombination reveals two-speed evolution of human cytomegalovirus genomes.
Islands of linkage in an ocean of pervasive recombination reveals two-speed evolution of human cytomegalovirus genomes.
Florent Lassalle, Daniel P Depledge, Matthew B Reeves, Amanda C Brown, Mette T Christiansen, …, Georges M G M Verjans, Martin Schutten, Richard S B Milne, Francois Balloux, Judith Breuer
Virus evolution  ·  15 Jun 2016  ·  pmid:30288299
In vitro system using human neurons demonstrates that varicella-zoster vaccine virus is impaired for reactivation, but not latency.
In vitro system using human neurons demonstrates that varicella-zoster vaccine virus is impaired for reactivation, but not latency.
Tomohiko Sadaoka, Daniel P Depledge, Labchan Rajbhandari, Arun Venkatesan, Judith Breuer, Jeffrey I Cohen
Proceedings of the National Academy of Sciences of the United States of America  ·  12 Apr 2016  ·  pmid:27078099

2015

Recombination of Globally Circulating Varicella-Zoster Virus.
Recombination of Globally Circulating Varicella-Zoster Virus.
Peter Norberg, Daniel P Depledge, Samit Kundu, Claire Atkinson, Julianne Brown, …, Gillian S Underhill, Anna Grahn, Marie Studahl, Judith Breuer, Tomas Bergström
Journal of virology  ·  01 Jul 2015  ·  pmid:25926648
Rapid Whole-Genome Sequencing of Mycobacterium tuberculosis Isolates Directly from Clinical Samples.
Rapid Whole-Genome Sequencing of Mycobacterium tuberculosis Isolates Directly from Clinical Samples.
Amanda C Brown, Josephine M Bryant, Katja Einer-Jensen, Jolyon Holdstock, Darren T Houniet, …, Timothy D McHugh, Robert J Shorten, Francis Drobniewski, Graham Speight, Judith Breuer
Journal of clinical microbiology  ·  13 May 2015  ·  pmid:25972414
Complete Genome Sequence of the Human Herpesvirus 6A Strain AJ from Africa Resembles Strain GS from North America.
Complete Genome Sequence of the Human Herpesvirus 6A Strain AJ from Africa Resembles Strain GS from North America.
J Tweedy, M A Spyrou, C D Donaldson, D Depledge, J Breuer, U A Gompels
Genome announcements  ·  12 Feb 2015  ·  pmid:25676750
Rates of vaccine evolution show strong effects of latency: implications for varicella zoster virus epidemiology.
Rates of vaccine evolution show strong effects of latency: implications for varicella zoster virus epidemiology.
Lucy A Weinert, Daniel P Depledge, Samit Kundu, Anne A Gershon, Richard A Nichols, Francois Balloux, John J Welch, Judith Breuer
Molecular biology and evolution  ·  06 Jan 2015  ·  pmid:25568346

2014

Whole-genome enrichment and sequencing of Chlamydia trachomatis directly from clinical samples.
Whole-genome enrichment and sequencing of Chlamydia trachomatis directly from clinical samples.
Mette T Christiansen, Amanda C Brown, Samit Kundu, Helena J Tutill, Rachel Williams, …, Jayshree Dave, C Y William Tong, Katja Einer-Jensen, Daniel P Depledge, Judith Breuer
BMC infectious diseases  ·  12 Nov 2014  ·  pmid:25388670
Evolution of cocirculating varicella-zoster virus genotypes during a chickenpox outbreak in Guinea-Bissau.
Evolution of cocirculating varicella-zoster virus genotypes during a chickenpox outbreak in Guinea-Bissau.
Daniel P Depledge, Eleanor R Gray, Samit Kundu, Samantha Cooray, Anja Poulsen, Peter Aaby, Judith Breuer
Journal of virology  ·  01 Oct 2014  ·  pmid:25275123

2013

Deep sequencing of viral genomes provides insight into the evolution and pathogenesis of varicella zoster virus and its vaccine in humans.
Deep sequencing of viral genomes provides insight into the evolution and pathogenesis of varicella zoster virus and its vaccine in humans.
Daniel P Depledge, Samit Kundu, Nancy J Jensen, Eleanor R Gray, Meleri Jones, …, Paul R Kinchington, D Scott Schmid, Francois Balloux, Richard A Nichols, Judith Breuer
Molecular biology and evolution  ·  25 Oct 2013  ·  pmid:24162921
Genome Sequence of Human Herpesvirus 7 Strain UCL-1.
Genome Sequence of Human Herpesvirus 7 Strain UCL-1.
Callum D Donaldson, Duncan A Clark, I Michael Kidd, Judith Breuer, Daniel D Depledge
Genome announcements  ·  10 Oct 2013  ·  pmid:24115547
Mode of virus rescue determines the acquisition of VHS mutations in VP22-negative herpes simplex virus 1.
Mode of virus rescue determines the acquisition of VHS mutations in VP22-negative herpes simplex virus 1.
Katja Ebert, Daniel P Depledge, Judith Breuer, Laura Harman, Gillian Elliott
Journal of virology  ·  17 Jul 2013  ·  pmid:23864617
Next-generation whole genome sequencing identifies the direction of norovirus transmission in linked patients.
Next-generation whole genome sequencing identifies the direction of norovirus transmission in linked patients.
Samit Kundu, Julianne Lockwood, Daniel P Depledge, Yasmin Chaudhry, Antony Aston, Kanchan Rao, John C Hartley, Ian Goodfellow, Judith Breuer
Clinical infectious diseases : an official publication of the Infectious Diseases Society of America  ·  03 May 2013  ·  pmid:23645848
Viral population analysis and minority-variant detection using short read next-generation sequencing.
Viral population analysis and minority-variant detection using short read next-generation sequencing.
Simon J Watson, Matthijs R A Welkers, Daniel P Depledge, Eve Coulter, Judith M Breuer, Menno D de Jong, Paul Kellam
Philosophical transactions of the Royal Society of London. Series B, Biological sciences  ·  04 Feb 2013  ·  pmid:23382427

2012

Correction: Specific Capture and Whole-Genome Sequencing of Viruses from Clinical Samples
Correction: Specific Capture and Whole-Genome Sequencing of Viruses from Clinical Samples
Daniel P. Depledge, Anne L. Palser, Simon J. Watson, Imogen Yi-Chun Lai, Eleanor R. Gray, Paul Grant, Ravinder K. Kanda, Emily Leproust, Paul Kellam, Judith Breuer
PLoS ONE  ·  24 Jan 2012  ·  pmc:PMC3267775

2011

Specific capture and whole-genome sequencing of viruses from clinical samples.
Specific capture and whole-genome sequencing of viruses from clinical samples.
Daniel P Depledge, Anne L Palser, Simon J Watson, Imogen Yi-Chun Lai, Eleanor R Gray, Paul Grant, Ravinder K Kanda, Emily Leproust, Paul Kellam, Judith Breuer
PloS one  ·  18 Nov 2011  ·  pmid:22125625
Chromosome and gene copy number variation allow major structural change between species and strains of Leishmania.
Chromosome and gene copy number variation allow major structural change between species and strains of Leishmania.
Matthew B Rogers, James D Hilley, Nicholas J Dickens, Jon Wilkes, Paul A Bates, …, Jean-Claude Dujardin, Matthew Berriman, Deborah F Smith, Christiane Hertz-Fowler, Jeremy C Mottram
Genome research  ·  28 Oct 2011  ·  pmid:22038252

2010

Leishmania-specific surface antigens show sub-genus sequence variation and immune recognition.
Leishmania-specific surface antigens show sub-genus sequence variation and immune recognition.
Daniel P Depledge, Lorna M MacLean, Michael R Hodgkinson, Barbara A Smith, Andrew P Jackson, Saufung Ma, Silvia R B Uliana, Deborah F Smith
PLoS neglected tropical diseases  ·  28 Sep 2010  ·  pmid:20927190

2009

TriTrypDB: a functional genomic resource for the Trypanosomatidae.
TriTrypDB: a functional genomic resource for the Trypanosomatidae.
Martin Aslett, Cristina Aurrecoechea, Matthew Berriman, John Brestelli, Brian P Brunk, …, Ryan Thibodeau, Adrian Tivey, Charles Treatman, Giles Velarde, Haiming Wang
Nucleic acids research  ·  20 Oct 2009  ·  pmid:19843604
Comparative expression profiling of Leishmania: modulation in gene expression between species and in different host genetic backgrounds.
Comparative expression profiling of Leishmania: modulation in gene expression between species and in different host genetic backgrounds.
Daniel P Depledge, Krystal J Evans, Alasdair C Ivens, Naveed Aziz, Asher Maroof, Paul M Kaye, Deborah F Smith
PLoS neglected tropical diseases  ·  07 Jul 2009  ·  pmid:19582145

2007

Comparative genomic analysis of three Leishmania species that cause diverse human disease.
Comparative genomic analysis of three Leishmania species that cause diverse human disease.
Christopher S Peacock, Kathy Seeger, David Harris, Lee Murphy, Jeronimo C Ruiz, …, Barclay Barrell, Angela K Cruz, Jeremy C Mottram, Deborah F Smith, Matthew Berriman
Nature genetics  ·  17 Jun 2007  ·  pmid:17572675
RepSeq--a database of amino acid repeats present in lower eukaryotic pathogens.
RepSeq--a database of amino acid repeats present in lower eukaryotic pathogens.
Daniel P Depledge, Ryan P J Lower, Deborah F Smith
BMC bioinformatics  ·  11 Apr 2007  ·  pmid:17428323

2005

COPASAAR--a database for proteomic analysis of single amino acid repeats.
COPASAAR--a database for proteomic analysis of single amino acid repeats.
Daniel P Depledge, Andrew R Dalby
BMC bioinformatics  ·  03 Aug 2005  ·  pmid:16078990